Чтение онлайн

на главную - закладки

Жанры

Электронные самоделки
Шрифт:

Большинство людей, как правило, оперируют лишь двумя-тремя способами (которые у них наиболее хорошо получаются), не используя остальные. Действительно, редко можно встретить спортсмена, который был бы одинаково силен во всех видах десятиборья. Что в итоге?

Введите свою практику — делать партнерами своих друзей, которые демонстрируют мышление более высокого уровня, чем ваше, ведь в определенных областях (где вы сильны) вы сами выполняете роль «опытного донора» также и для них.

Правило — не полагаться полностью на себя, когда дело касается креативных подходов, разработок и инноваций, изобретений и рацпредложений, стало для меня реальным преимуществом. Этим я с удовольствием поделюсь с вами.

Берегитесь утверждения «истины в последней инстанции», пробуйте, изменяйте, изобретайте, спорьте — ведь только так можно создать что-то новое, свое, иными словами — как-то изменить к лучшему этот мир.

Я надеюсь, что эта книга не окажется для вас хрестоматией или учебником, а станет пособием для самостоятельного технического творчества, ведь для дополнений приведенных здесь схем и конструкций под свои задачи и нужды надо совсем немного — «включить» желание и свои навыки.

Удачи вам и положительных ассоциаций (хороших впечатлений от сделанной работы)!

Я всегда рад ответить на ваши вопросы, пожелания и отзывы по адресу издательства «БХВ-Петербург» mail@bhv.ru.

С уважением, Андрей Кашкаров.

Глава 1

Электронные схемы и конструкции на все случаи жизни

1.1. Мощный источник питания, рассчитанный на ток в нагрузке до 10 А

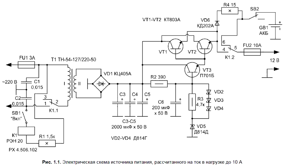
Радиолюбителю необходим безопасный источник питания от сети 220 В, с помощью которого можно налаживать и испытывать самостоятельно собранные электронные устройства, а также ремонтировать устройства промышленного изготовления. Такой источник питания при питании от осветительной сети 220 В должен поддерживать работу при токе в нагрузке до 10 А и иметь возможность резервного питания, чтобы обеспечить в случае необходимости бесперебойную работу. Это может потребоваться, например, в условиях сельской местности, когда напряжение в сети нестабильно или периодически отключается. На рис. 1.1 представлена электрическая схема источника питания, отвечающего всем этим требованиям.

Стабилизатор напряжения на транзисторе VT3 и стабилитронах VD2—VD5 собран по классической схеме. Включение источника питания осуществляется «вручную» переключателем (тумблером) SB1. При подаче питания на реле К1 оно срабатывает и замыкает контактами К1.1 цепь питания первичной обмотки трансформатора Т1. Выпрямленное диодным мостом VD1 напряжение поступает на стабилизатор источника, затем на усилитель тока на транзисторах VT1, VT2 и далее к устройству нагрузки. Одновременно на автомобильную аккумуляторную батарею (АКБ), служащую в качестве источника резервного питания, поступает напряжение подзарядки через диод VD6 и ограничительный резистор R4. Небольшой ток подзарядки АКБ зависит от степени разряженности батареи, учитывая ее большую энергоемкость 55 А/ч, не выводит АКБ из строя даже при длительном (многосуточном) режиме ее подзарядки. При этом переключателем SB2 можно принудительно отключить АКБ от подзарядки.

В аварийном режиме (отсутствие напряжения осветительной сети 220 В) реле К1 обесточивается, и напряжение от источника резервного питания (АКБ) подается через замкнутые контакты 5 и 6 группы контактов К1.2 реле К1, минуя стабилизатор напряжения, собранный на элементах VT1, VT2, VT3, VD2, VD3, VD4, VD5, R2, R3. Для защиты источника от перенапряжения и короткого замыкания служат предохранители FU1 и FU2, установленные соответственно на входе и выходе источника питания.

Если необходимости в резервном питании нет, то аккумуляторную батарею не подключают, а используют устройство как стабилизированный мощный источник питания.

1.1.1. Налаживание

В налаживании источник питания не нуждается.

Корпус устройства сделан из стеклотекстолита, но может быть выполнен и из другого диэлектрического материала.

1.1.2. О деталях

Транзисторы VT1, VT2 можно заменить на КТ808, КТ819 с любым буквенным индексом. Желательно применять эти транзисторы в металлическом корпусе с диаметром «шляпки» 23,5 мм. Их устанавливают на теплоотводы с площадью охлаждения не менее 100 см2, изолируя теплоотвод от корпуса устройства. Транзистор VT3 можно заменить на КТ815, КТ817 с любым буквенным индексом.

Трансформатор Т1 стандартный с выходной мощностью не менее 100 Вт должен обеспечивать переменное напряжение на вторичной обмотке (под нагрузкой) 14–16 В. Это напряжение получают с выводов 7 и 16 трансформатора ТН-54-127/220, при этом должны быть установлены перемычки между выводами 8–9, 10–11 и 13–14. Первичная обмотка трансформатора Т1 — выводы 1 и 2.

АКБ — стандартная аккумуляторная батарея с номинальным напряжением 12 В. Реле К1 — на напряжение срабатывания 200–220 В с двумя и более группами контактов и током коммутации не менее 3 А.

Сетевой предохранитель FU1 типа ВП-1-3, ПЦ-30-3 на ток 3 А. Предохранитель FU2 на ток 10 А типа ДПК-1-2.

Диодный выпрямительный мост типа КЦ405А, КЦ407А или собранный из дискретных элементов — диодов Д231, Д242 с любым буквенным индексом. Диод VD6 можно заменить на КД202, КД213, КД258 с любым буквенным индексом и аналогичные. Стабилитроны VD2—VD5 желательно установить в соответствии с указанными на схеме. От их параметров зависит стабилизация и уровень выходного напряжения.

Конденсаторы С1, С2 типа К40-У9, К10-17 или аналогичные, рассчитанные на рабочее напряжение не менее 250 В. Оксидные конденсаторы типа К50-3Б, К50-24 или аналогичные.

Постоянные резисторы R2, R3 — типа МЛТ-0,5. Резисторы R1, R4 типа ПЭВ-10, ВЗР-10.

Переключатели (тумблеры) SB1 и SB2 любые подходящие, например, ТВ2-1.

1.2. Бестрансформаторный стабилизированный источник питания на интегральном стабилизаторе

Когда необходим источник постоянного стабилизированного напряжения для электронных устройств с небольшим током потребления (до 150 мА), резонно применять недорогие (по себестоимости дискретных элементов) бес-трансформаторные источники питания. Такие источники питания находят практическое применение в малогабаритных бытовых включателях освещения на основе датчиков движения, датчиках охранной сигнализации и других промышленных конструкциях. В литературе многократно описаны плюсы и минусы таких источников, однако, на мой взгляд, под определенные задачи радиолюбителя они безусловно подходят.

В предлагаемом источнике в качестве стабилизатора применена микросхема КР142ЕН8. Электрическая схема устройства представлена на рис. 1.2.

Максимальное напряжение, которое выдает данный стабилизированный источник на выходе, в данном исполнении составляет 12 В.

При токе нагрузки до 150 мА микросхема DA1 обеспечивает малое падение напряжения. Разница между выходным и входным напряжением (при условии подключения вывода 2 к минусовому проводу) составит всего 0,4–0,6 В. Это важно, например, когда понижающий трансформатор с выпрямителем выдают на выходе постоянное напряжение 12,5 В, а требуется 12 В, — в этом случае такой стабилизатор оказывается практически незаменимым.

Поделиться:
Популярные книги

Последний Паладин. Том 13

Саваровский Роман
13. Путь Паладина
Фантастика:
городское фэнтези
попаданцы
аниме
5.00
рейтинг книги
Последний Паладин. Том 13

Кодекс Крови. Книга ХIII

Борзых М.
13. РОС: Кодекс Крови
Фантастика:
попаданцы
аниме
фэнтези
5.00
рейтинг книги
Кодекс Крови. Книга ХIII

Имя нам Легион. Том 18

Дорничев Дмитрий
18. Меж двух миров
Фантастика:
боевая фантастика
рпг
аниме
5.00
рейтинг книги
Имя нам Легион. Том 18

Чужак из ниоткуда

Евтушенко Алексей Анатольевич
1. Чужак из ниоткуда
Фантастика:
попаданцы
альтернативная история
5.00
рейтинг книги
Чужак из ниоткуда

Орден Архитекторов 3

Винокуров Юрий
Фантастика:
фэнтези
5.00
рейтинг книги
Орден Архитекторов 3

Лекарь Империи 9

Карелин Сергей Витальевич
9. Лекарь Империи
Фантастика:
городское фэнтези
аниме
боевая фантастика
5.00
рейтинг книги
Лекарь Империи 9

Сапер

Вязовский Алексей
1. Сапер
Фантастика:
героическая фантастика
попаданцы
альтернативная история
5.29
рейтинг книги
Сапер

Индульгенция 1. Без права выбора

Машуков Тимур
1. Темный сказ
Фантастика:
аниме
фэнтези
попаданцы
гаремник
5.00
рейтинг книги
Индульгенция 1. Без права выбора

Ветер и искры. Тетралогия

Пехов Алексей Юрьевич
Ветер и искры
Фантастика:
фэнтези
9.45
рейтинг книги
Ветер и искры. Тетралогия

Инженер Петра Великого 3

Гросов Виктор
3. Инженер Петра Великого
Фантастика:
попаданцы
альтернативная история
5.00
рейтинг книги
Инженер Петра Великого 3

Последний Паладин

Саваровский Роман
1. Путь Паладина
Фантастика:
фэнтези
попаданцы
аниме
5.00
рейтинг книги
Последний Паладин

Железный Воин Империи

Зот Бакалавр
1. Железный Воин Империи
Фантастика:
фэнтези
попаданцы
аниме
5.00
рейтинг книги
Железный Воин Империи

Огненный князь

Машуков Тимур
1. Багряный восход
Фантастика:
фэнтези
попаданцы
аниме
5.00
рейтинг книги
Огненный князь

Средоточие

Кораблев Родион
20. Другая сторона
Фантастика:
боевая фантастика
космическая фантастика
постапокалипсис
рпг
фантастика: прочее
попаданцы
5.00
рейтинг книги
Средоточие