Чтение онлайн

на главную - закладки

Жанры

Шрифт:

Малколм Брэдбери

НЕДОУЧКА

Моим внукам,

Александру и Софии Во,

Эмили-Альберт Фицгерберт

и Эдварду Джастину Д’Армсу

Глава первая

НАСЛЕДСТВЕННОСТЬ

Только потеряв всякий интерес к будущему, человек созревает для написания автобиографии.

Недавно я впервые за много лет перечитал «Машину времени» Г. Дж. Уэллса (задаваясь, между прочим, вопросом, смог бы кто из современных критиков определить авторство такой вот вырванной из контекста фразы: «Мягкий свет электрических лампочек в серебряных лилиях зажигал пузырьки, что, искрясь, поднимались в наших бокалах»), В конце первого издания книги на шестнадцати страницах была размещена реклама произведений романистов, популярных в 1895 году, которая сопровождалась выдержками из весьма уважаемых газет, полных самых неумеренных похвал, каких я редко удостаивался в своей писательской жизни; все те авторы сегодня совершенно забыты. Казалось, я совершил небольшой прыжок в будущее на Машине Времени и воочию убедился, что признание современников ничего не стоит.

Мне очень хотелось иметь в своем распоряжении Машину Времени — диковинное изобретение с седлом и кварцевыми осями, которое было попросту апофеозом велосипеда. Что за пустая затея — использовать сей волшебный аппарат для того, чтобы заглядывать в будущее, как герой Уэллса! В будущее, эту Мрачнейшую из далей! Имей я такую возможность, я бы направил Машину малым ходом в прошлое. Тихо лететь назад сквозь века (не далее, чем на тридцать столетий) — не могу себе представить высшего наслаждения. Даже недолго прожив на свете, я ощущаю потребность в подобного рода устройстве, ибо слабеющая память с каждым днем делает все туманней мои истоки и былые впечатления.

В середине жизни мой отец мало-помалу оглох на левое ухо. Он обычно объяснял случившееся тем, что когда-то, в давние времена, ему в лагере Сомерсетских Добровольцев приходилось спать на сырой земле. В том же возрасте сходное несчастье постигло и меня. Но я причину вижу в наследственности.

Сэр Осберт Ситуэлл назвал свою замечательную автобиографию по левой руке, линии которой, как известно, говорят о свойствах характера, которые мы получаем от рождения, и по правой [27] , на которой оставляют след события и достижения нашей последующей жизни. В детстве нами руководит левая рука; в зрелом возрасте мы, похоже, полностью находимся под влиянием правой, во власти собственной судьбы; затем с возрастом не только наши недуги, но также недостатки и особенности поведения напоминают родительские. Зная свое происхождение, легко увидеть сходство со своими предками. Но мы представляем собой сплав столь многочисленных и разнообразных влияний, что этим объясняется любое наше отличие от них. Физиогномика знает менее полудюжины типических форм носа или губ, цвета волос или глаз, форм черепа, скул или подбородка; во всяком лице, красивом или уродливом, можно выделить несколько черт, которые схожи на семейных портретах; то же самое относится к талантам и темпераменту. Чреда наших прародителей теряется во мгле времен; любой из них может отчетливо проступить в нас характернейшими своими чертами.

27

Первый из пяти томов мемуаров сэра Осберта, пятого баронета Ситуэлла (1892–1969), наиболее известное произведение этого литератора, называется «Левая рука! Правая рука!» (1944).

Тем не менее человечеству свойствен неистребимый интерес к генеалогии или по крайней мере той части человечества, которой любопытно прошлое; для биографов же оно важней всего на свете.

Большинство пожилых людей редко проявляют интерес к молодым — или даже помнят, как их зовут, — если только они не s знакомы с их родителями. Не ведая о модных течениях в биологической науке, мы по-прежнему ищем объяснение человеческого характера в наследственности — как наши предки искали его в расположении звезд. Когда юная особа ведет себя неподобающе, мы задумчиво бормочем: «В точности как ее бедный дядюшка»; когда в молодом человеке обнаруживается талант, мы удивляемся: «Откуда это у него?», и с каждым днем интуиция подсказывает нам, что мы правы, утверждая то, что противоречит здравому смыслу.

Среди моих предков не было знаменитостей. Так что я могу не бояться обвинения в тщеславии, если последую старой доброй традиции и предварю рассказ о себе рассказом о них.

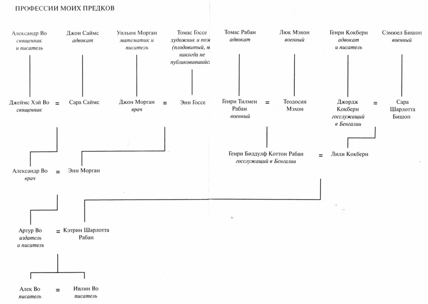
Из восьми моих прапрадедов трое — англичане, двое — шотландцы, ирландец, валлиец и — единственная экзотическая кровь — гугенот, столетие назад пустивший корни в Гэмпшире; трое были адвокатами, двое военными, остальные — священник, математик и художник. Лишь о четверых что-то известно; от других сохранились просто имена: С. П. Бишоп, который умер в чине подполковника Бенгальской армии, оставив кучу детей (старый вояка принимал участие в большинстве кампаний в Индии в первой трети девятнадцатого века), Томас Рабан, который адвокатствовал в Калькутте, и Джон Саймс, занимавшийся тем же в Бридпорте. О четвертом, который, по моим предположёниям, был военным, трудно сказать что-то определенное. Он умер молодым, кажется, в Индии. По общему мнению, он принадлежал к роду Мэхонов из Строкстауна, что в графстве Роскоммон, провинция Коннахт, которые были в одночасье возведены в дворянство во времена Англо-ирландской унии (второй и последний пэры умерли, будучи душевнобольными и бездетными) и больше известны по убийству в 1847 главы их клана Дэниса Мэхона. Мой прапрадед принадлежал к предыдущему поколению; возможно, он приходился Дэнису дядей, но после уничтожения в 1922 году дублинского архива проверить это не представляется возможным. Моя прабабка при крещении получила имя Теодосия, в честь сестры первого барона. Видимо, в раннем детстве она осталась сиротой, поскольку воспитывалась в доме боевого друга отца, генерала Прайса, в Бате. Генерал служил в Индии, и ее отправили подыскивать себе мужа туда же. Она вышла за моего прадеда, служившего в чине майора в войсках Ост-Индской компании, который вскоре после рождения моего деда умер от холеры.

С Теодосией связана малоприятная семейная тайна. Ее имя редко упоминалось в разговорах. У меня есть миниатюра с ее портретом, сделанным во время ее короткого вдовства; она изображена в черном бархатном платье с глубоким вырезом, в ожерелье из черного янтаря и в черных нитяных перчатках. Черные локоны, ослепительно белая кожа. На лице играет самоуверенная улыбка, взгляд прекрасных глаз манящ — ей недолго пришлось ждать нового претендента на ее руку.

Мне она интересна тем, что единственная среди моих предков по прямой линии принадлежала к римско-католической церкви. Уж не знаю, как это получилось. Непостижимый случай для семьи англо-ирландских протестантов. По ее лицу не скажешь, чтобы она была похожа на рьяных новообращенок. Возможно, второй ее муж, Девениш, был католиком. То, что она переменила веру, заставило ее невестку (после того, как Теодосия вторично вышла замуж) забрать моего деда, когда он был маленьким, к себе, под свою опеку. Матери эти ее двоюродные бабки запомнились тем, что в виде примера коварного характера католиков приводили моего деда, рассказывая, как, много лет затратив на перевоспитание мальчишки, они обнаружили у него четки (что, пожалуй, свидетельствовало о приверженности не столько прежней вере, сколько памяти об умершей матери), которые он тайком хранил у себя, а ложась спать, прятал под подушку, пока его не накрыли с поличным. От второго брака у Теодосии было двое детей, но моему деду никогда не позволяли видеться с его папистскими братьями и сестрами.

Об упомянутом выше Джоне Саймсе в семейных преданиях сохранилась любопытная история; однажды он услышал во сне голос, приказавший ему: «Вставай и отправляйся в Лончестон!» Он, как водится, воспринял это скептически и повиновался только тогда, когда голос приказал ему в третий раз. От Бридпорта до Лончестона ни много ни мало восемьдесят миль. Провидение позаботилось, чтобы он не встретил препятствий на своем пути и нашел лодочника, который еще не спал и готов был перевезти его через реку, а у трактира — запряженную карету. Он прибыл в Лончестон как раз вовремя, чтобы попасть на выездную сессию суда присяжных, узнал в подсудимом, обвиняемом в убийстве, моряка, с которым разговаривал в Плимуте в ночь совершения преступления, и таким образом обеспечил ему алиби. Моя прабабка и ее дочь любили возвращаться к этой истории. Одна из моих теток даже изложила ее в виде рассказа. Правдивая или выдуманная, она мало что приоткрывает в этой загадочной личности; еще меньше она намекает на передающийся по наследству дар или недостаток.

Род Саймсов пресекся со смертью сэра Стюарта Саймса, одно время бывшего генерал-губернатором Судана. Он пережил своего единственного сына, погибшего в на поле боя в 1944 году.

Другие четверо предков удостоились внимания биографов и портретистов.

Преподобный Александр Во (1754–1827), доктор богословия, был священником Шотландской сецессионистской церкви, которая возникла в 1733 году. Приверженцы ее большей частью были фермеры, согнанные со своей земли, и крестьяне-поденщики, верившие, что пресвитерианство, ценой больших усилий установленное в 1690 году, предало революцию Джона Нокса тем, что было нетвердо в догматах и отказалось от права самостоятельного назначения на церковные должности.

Отец Александра Во, Томас, присоединился к Сецессии. Он владел довольно скромной фермой Ист-Гордон в бесплодной гористой местности близ Гринлоу в графстве Берикшир, как и четыре, а может, и больше, поколения его предков. Но он был последним в роду ее хозяином; его старший сын Томас, унаследовав ферму, продал ее и приобрел другую, обширней и расположенную в местах не столь суровых, на берегах Твида под Мелроузом, а его сын эмигрировал в Австралию.

Мой прапрадед получил духовное образование в Эдинбурге и Абердине. В 1782 году, когда ему было двадцать восемь, его направили служить в Лондон, в методистскую церковь, ныне снесенную, на Уэллс-стрит, что примыкает к Оксфорд-стрит, где он и прослужил до конца жизни. Он стал одним из самых известных проповедников-диссидентов своего времени, вел широкую общественную деятельность и среди прочего способствовал основанию Лондонского миссионерского общества и Диссентерской школы латинской грамматики в Милл-Хилл.

Его биография, составленная двумя его коллегами, пользовалась большой популярностью; труд этот, преследующий исключительно просветительскую цель, содержит выдержки из его проповедей, писем и дневников и свидетельства множества его почитателей. Я не в силах понять тех, кто, не движимый родственными чувствами, читает ее сегодня, но за всей его бросающейся в глаза выспренностью и протестантской экспансивностью можно увидеть личность примечательную и внушающую полное доверие.

В этом непоколебимом кальвинисте не было ни капли суровости. Он был высок ростом и хорош собой, в юности похож на атлета, а в старости — на патриарха. Все в один голос говорят, что он был человеком сердечным, радушным, щедрым, ласковым, обладающим чувством юмора и чрезвычайно снисходительным в суждениях. Он играл на скрипке, получал удовольствие от вина и купания в море, был очень наблюдательным путешественником. Широко образованный, он был знатоком античных авторов и теологии, той ее ветви, которой был приверженец. Когда во время Амьенского перемирия он на несколько недель оказался в Париже, то, похоже, не испытывал никаких трудностей при общении с французами. Он был неукоснительно верен догматам его секты, но без малейшего намека на яростный фанатизм. Беззаветно исполнял свою роль духовного пастыря. Было подсчитано, что всего он прочел семь тысяч семьсот шесть проповедей. И, уединяясь для молитвы, молился долго и горячо.

Поделиться:
Популярные книги

Тринадцатый IV

NikL
4. Видящий смерть
Фантастика:
боевая фантастика
попаданцы
5.00
рейтинг книги
Тринадцатый IV

Черный Маг Императора 10

Герда Александр
10. Черный маг императора
Фантастика:
юмористическое фэнтези
попаданцы
аниме
сказочная фантастика
фэнтези
5.00
рейтинг книги
Черный Маг Императора 10

Зауряд-врач

Дроздов Анатолий Федорович
1. Зауряд-врач
Фантастика:
альтернативная история
8.64
рейтинг книги
Зауряд-врач

Газлайтер. Том 17

Володин Григорий Григорьевич
17. История Телепата
Фантастика:
боевая фантастика
попаданцы
аниме
5.00
рейтинг книги
Газлайтер. Том 17

Огненный князь 2

Машуков Тимур
2. Багряный восход
Фантастика:
фэнтези
попаданцы
аниме
5.00
рейтинг книги
Огненный князь 2

Московское золото и нежная попа комсомолки. Часть Третья

Хренов Алексей
3. Летчик Леха
Фантастика:
попаданцы
альтернативная история
5.00
рейтинг книги
Московское золото и нежная попа комсомолки. Часть Третья

Хозяин Теней 3

Петров Максим Николаевич
3. Безбожник
Фантастика:
попаданцы
аниме
фэнтези
фантастика: прочее
5.00
рейтинг книги
Хозяин Теней 3

Вперед в прошлое 11

Ратманов Денис
11. Вперед в прошлое
Фантастика:
попаданцы
альтернативная история
5.00
рейтинг книги
Вперед в прошлое 11

Чужая семья генерала драконов

Лунёва Мария
6. Генералы драконов
Фантастика:
фэнтези
5.00
рейтинг книги
Чужая семья генерала драконов

Черный дембель. Часть 1

Федин Андрей Анатольевич
1. Черный дембель
Фантастика:
попаданцы
альтернативная история
5.00
рейтинг книги
Черный дембель. Часть 1

Я - злодейка в дораме. Сезон второй

Вострова Екатерина
2. Выжить в дораме
Фантастика:
уся
фэнтези
сянься
попаданцы
5.00
рейтинг книги
Я - злодейка в дораме. Сезон второй

Имперец. Том 5

Романов Михаил Яковлевич
4. Имперец
Фантастика:
попаданцы
альтернативная история
аниме
6.00
рейтинг книги
Имперец. Том 5

Меченный смертью. Том 3

Юрич Валерий
3. Меченный смертью
Фантастика:
аниме
фэнтези
попаданцы
5.00
рейтинг книги
Меченный смертью. Том 3

Моя простая курортная жизнь

Блум М.
1. Моя простая курортная жизнь
Проза:
современная проза
5.00
рейтинг книги
Моя простая курортная жизнь